Editing the Mesh
Now we need to get the meshes and images out of the package we just created.
Step 9
Press TAB to go into Edit mode. Press G(Grab) then Z to constrain to the z axis, and then press 1 to move the the cylinder up 1 unit. This will bring the cylinder up to the 'floor'. Press ENTER to confirm.
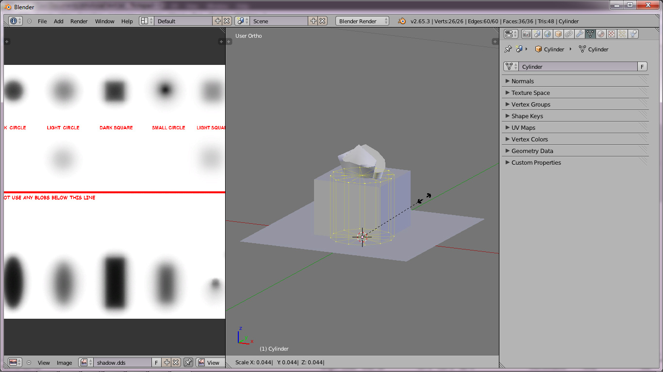
Step 10
Press .(period) to change the pivot center to the cursor. Press S(Scale) and type 0.044 to scale the cylinder down to the size of the original tissue box. Press ENTER to confirm. Press NUM(.) to zoom and center the mesh to view..
