Editing the MODL
The MODL is a low poly version of the object. Its used when you zoom out in the game to save resources, or when your grapgic setting are set to low. Our object is already low poly, so we will just use the same mesh.
Step 25
Open Blender(or File->New if you never closed it). Repeat step 5,
this time choosing the
grp00000001_clutterTableTissueBox_filebase.s3m2b. Go to
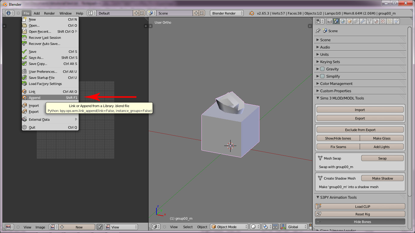
File->Append and select the mlod.blend you saved before. Then select
Object->group00_m and click Link/Append from Library. 
Step 26
Hold SHIFT and right-click on the original tissuebox object to add it to the selection. In the Properties editor in the Sims 3 MLOD/MODL panel, click the Swap button. Repeat step 24, without saving the .blend, and selecting the MODL resource and using grp00000001_clutterTableTissueBox_filebase.s3m2b. Go to File->Save to save your package. Test in game.